类型:影视播放 更新:2026-01-09 01:28:08
《番茄畅听音乐版》是一款由北京臻鼎科技有限公司研发制作的针对听歌的音乐播放器软件。很多流行的歌曲如果你们没有听到应该也是想不起来的,所以为你们网罗了所有歌曲的版权,让你们一次性听个够!在此拥有超多不同种类的音频提供给用户,让大家只需要这一个音频软件就可以收听到所有的资源。还有各种有声小说可以在此收听,小说中的配音都是由专业人士进行配置。如果你也想试试,那就来下载吧!
全新的听歌听小说播放器软件,作为番茄畅听的衍生版本,集合了音乐、小说、广播、相声评书等多种流媒体服务,功能全面,资源多多,分类更细致,主打音乐功能,抖音热门好听音乐汇聚其中。与传统的的会员付费的形式不同,软件有着比较鲜明的特色,主打免费听,同时功能也更加齐全,在原有的音乐基础上,添加了独特的听书功能,在使用和操作上,更偏向于QQ音乐和网易云音乐,用户可以根据自己的需求,选择相对应的音乐模板。用户可以在这里搜索查看到非常全面的小说内容,可以根据自己的喜好来自由选择,让用户可以随时获得更多音乐资源,随时为用户带来更多便捷服务。

【超全分类】
抖音热歌、经典老歌、广场舞、华语流行、DJ、轻音乐、儿歌,各种品类应有尽有。
【随心K歌】
流行经典,想唱就唱。
【免费畅听】
海量热歌、小说、相声评书全场免费,你想听的全都有。
【超多福利】
超多红包,见面有礼,听歌听书福利,天天畅享福利拿不停,随时随地提现到账。
所有资源都是免费为大家所提供的,不需要任何的费用。
拥有超多丰富的资源内容,并且还会实时的更新当前最新的音频资源让大家所以的收听。
超多抖音热歌、经典歌曲、广场舞、儿歌等等不同种类的音频都可以在这里随意的收听。
使用页面的一键搜索功能,只需要输入自己喜爱的音频名称就可以一键进行查找。

为用户提供了一键分享的功能,可以把喜爱的音频资源进行分享给好友。
相声评书可以在这里收听,在空闲时间可以解决你的烦恼和忧愁。
超多红包和礼品可以进行领取,并且会随时进行更新,让用户拿到手软。
选择自己喜爱的音乐进行k歌并发布。让更多的朋友可以听到你的音乐。
【正版免费畅听】
海量小说,免费畅听!都市爽文、悬疑惊悚、言情穿越、玄幻修仙、 武侠江湖......超全分类,你想听的全都有!
【听书赚现金】
新人就有大红包!每天听书赚钱、签到赚钱、开宝箱赚钱......红包福利应有尽有,随时提现!
【海量精品书籍】
每日甄选精品好书,并根据你的阅读爰好推荐优质书籍,总有一本打动你!
【兴趣推荐】
根据你的性别和喜好,为你推荐爱看的好书。轻松选书,拒绝书荒!
1、打开番茄畅听,在底部导航选项中,点击福利打开;在打开的福利页面,需要往下滑动屏幕;

2、滑动页面后,能看到填写邀请码选项,点击去填写;

3、在打开的邀请码页面,输入好友的邀请码,并点击马上提交;

4、能看到下面的温馨提示,需要符合要求,才可以输入邀请码获得奖励;

1、进入app“首页”在“音乐”板块内找到需要下载的目标音乐

2、进入音乐详细界面,点击右上方“更多”即可点击下载

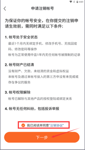
1、在“我的”界面点击最下方的“设置”按钮

2、点击“注销账号”

3、确认“我已阅读并同意‘注销协议’”后点击“下一步”

4、输入验证码验证身份后点击“下一步”

5、确认满足注销条件后点击下方的“下一步”

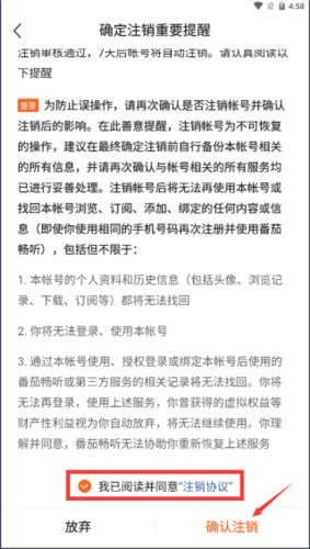
6、确定注销重要提醒后点击“我已阅读并同意‘注销协议’”,再点击“确认注销”按钮

7、再次点击“确认注销”

8、账号注销成功

1、番茄畅听音乐版怎么赚钱?
番茄畅听音乐版赚钱的主要方式:签到,听书,看视频。其他听书赚金币是平台主打的功能。

2、多少金币可换一元?
目前,平台的金币兑换比例33000金币=1元,金币每天凌晨会自动兑换为现金。

3、一天可以赚多少金币?
这个答案可以很好的计算出来,因为平台没有邀请好友赚钱这一项,只有日常任务,看一下平台的赚钱页面,老李合计后的收益大致为:9000金币,换算成现金,一天也就是3毛钱。

4、番茄畅听音乐版如何提现,多少时间到账?
新用户注册,平台会送一个红包,我们听取5分钟的小说,就可以直接提现到支付宝,说是需要5天的审核,但几乎秒到账。后续提现会变成15元。门槛还是有点高的,毕竟一天的收益只有3毛。

对于番茄畅听音乐版,平时玩玩当个乐子还是可以的,毕竟听书的同时,还能挣点小钱。当然,要是你想挣取更多的收益,可以试试其他的赚钱项目,比如豆豆,一个玩游戏的app,在游戏的同时,也能挣钱红包。
--番茄畅听音乐版为用户带来更多便捷的服务,让用户可以轻松听音乐。
--番茄畅听音乐版方便用户畅听音乐,带来更多音乐资源信息,听歌都可以随时开启。
--丰富的音乐和广播剧资源可以选择,随时满足用户使用需求。
【抖音旗下】抖音推出的官方免费音频产品,内容超全。
【免费畅听】番茄畅听音乐版海量热歌、小说、相声评书全场免费,你想听的全都有。
【超多福利】超多红包,见面有礼,听歌听书福利,天天畅享福利拿不停,随时随地提现到账。
【超全分类】抖音热歌、经典老歌、广场舞、华语流行、DJ、轻音乐、儿歌,各种品类应有尽有。
【随心K歌】 流行经典,想唱就唱。
v6.2.7.32:
稳定性改进和错误修正。
v6.2.6.32:
“番茄畅听音乐版”现已全新升级为“番茄音乐”~
音乐播放器新增【热播节点】,拖动进度条即可精准定位最火唱段;新增【切换模式】,一键播放最懂你心的好歌
v6.2.4.32:
为您优化了体验细节。