类型:金融理财 更新:2025-12-30 08:47:24
中国电信翼支付App官方版是一款由天翼电子商务有限公司研发的第三方支付平台,软件包含了转账、生活缴费、理财服务、保险缴费等综合功能。用户可以通过中国电信翼支付App官方版实现购买电影票、充值游戏、充值学生卡、购买理财基金等,功能多样,手续齐全,为用户提供了从生活服务到金融理财的全方面便民服务。

1、全月享话费充值、水电燃气笔笔立减;
2、新增转账到他人银行卡功能,支持手机网银转账;
3、信用卡还款、银行卡转账0手续费;
4、支持扫银联、支付宝、收钱吧线下二维码,一码走天下;
5、支持查看数字身份证,忘带身份证就上翼支付;
1、寻味家乡,农副产品专场开播,更有限时秒杀;
2、天天团爆款,乐享霸王餐,本地休闲玩乐全搜罗;
3、精彩视频,看达人分享、生活妙招、前沿资讯,边看边买;
4、做任务攒绿能,早起打卡赢现金、天天签到抢爆款券等等更多玩法等你来探索!
1、百万医疗险保障、理财续投高收益;
2、多重交易防护,保障资金安全;
3、正规持牌金融机构,安全可靠;
4、在线申请仅需3步,极速到账;
5、20万额度之内,期数自选,还款灵活。
1、进入软件之后找到手机充值进入。

2、点击个人中心,找到已办代交点击。

3、点击退订功能即可取消自动缴费。

4、退订成功之后就会显示退订完毕。

5、如果是其它自动缴费的话可以在首页我的界面中点击右上角的设置功能。

6、找到支付设置进行点击。

7、然后找到自动代扣功能,如果有代扣服务就可以选择关闭。

1、进入到首页之后点击手机充值功能。

2、输入自己想要充值的电话号码,然后选择充值金额。

3、然后选择支付方式完成支付。

4、支付成功之后就完成话费充值了。

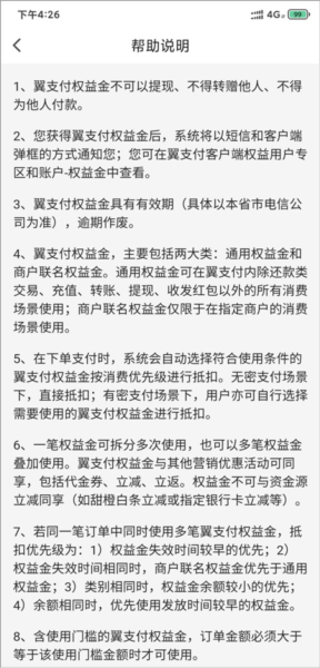
翼支付权益金:
翼支付的权益金是中国电信设立和推出的一款基于中国电信翼支付功能的新型的营销类金融产品。
翼支付的权益金主要可以分为账户金和代金券这两种类型。用户在中国电信营业厅办理了附带有翼支付权益金的业务之后,即可获得对应的权益包。
中国电信可能附带有翼支付权益金的业务是非常广泛的,包括线上缴纳水煤气费用、乘坐公交地铁、线上缴纳通信费用、分期付款、营销购物等等场景。
返还给用户账户中的翼支付权益金,在下一次消费时,也是可以抵现使用的。
1、打开翼支付APP——点击【我的】。

2、点击【权益金】查看具体规则。

3、您在使用翼支付进行消费时,若符合权益金使用条件则可在实际支付时使用。
付款时将自动展示您可使用的权益金,您勾选使用即可。

4、比如:手机充值——输入号码——选择缴费金额——选择优惠——点金权益金,即可使用。
温馨提示:权益金不可用于还款类交易,如还信用卡、还各类贷款等;亦不可用于转账、充值、提现、收发红包、理财申购等。权益金为升级后的红包金,可拆分、叠加使用,过期作废、不可提现、转让,请您在有效期内及时使用。
1、忘记密保问题,无法重置支付密码怎么办?
中国电信手机号的翼支付用户,本机拨打95106,接通后按“1号键”,根据语音提示,输入您实名认证绑定的身份证号码,马上完成重置支付密码。温馨提醒:找回支付密码以后,可以通过官网重置密保问题。
2、手机客户端消费有哪些付款方式?
目前手机客户端消费支持翼支付账户余额、快捷支付、手机银行等。
3、如何为翼支付账户充值?
用户进入客户端,选择我的账户-账户充值,输入充值金额后可以选择翼支付卡快捷支付,银行卡和其他(如语音、天翼银宝)的支付方式,再进入相关页面,根据提示完成操作即可。
注:客户端版本更新较快,请以当时版本为准。
4、可提现资金和不可提现资金有什么区别?
不可提现余额是指不可把余额转到银行卡;
通过翼支付卡、电信充值卡充值属于不可提现余额;
通过门户网站、手机客户端使用银行卡充值属于可提现余额;
在189网厅通过网上银行充值的资金为不可提现余额。
v10.96.30:
欢迎使用翼支付,本次更新如下:
1、修复了已知问题。