类型:生活服务 更新:2026-01-16 22:30:57
比亚迪王朝app是一款专为比亚迪汽车车主准备的汽车控制管理服务软件。这款软件能够关联各种型号的比亚迪汽车,可以远程控制汽车内的各功能部件,例如车门、空调、车窗等,让用户在车外就可以控制这些功能,十分的方便。同时,用户可以使用手机来监测汽车的行驶里程、能耗、实时位置等,如果是电动车还可以帮助寻找充电桩。

1、比亚迪王朝app支持车辆管理,智能化统计出了车辆的相关信息;
2、爱车的位置实时监测,不论是距离多远都能通过应用看到位置;
3、支持地图导航,用户能够浏览到车辆的详细位置;
4、使用手机就能开关车内空调,实时调整和调节风力;
5、车辆状态实时阅览,能够获取更多精准的车辆详情;
6、实时跟踪爱车,爱车的行驶轨迹和位置实时掌握在手中。
-在线购车:赏车购车,获取新鲜车型资讯,一键预约试乘试驾,订购爱车。
-智能网联:远程或蓝牙控制车辆、手机NFC车钥匙、导航接力等众多“黑科技”。
-用车服务:比亚迪王朝提供网点查询、电桩查询、服务预约、道路救援、机场泊车、取送车等一站式服务。
-互动社区:全面的王朝资讯,真实车主用车体验,有趣有料的活动,打造专属的王朝车友圈。
-王朝商城:丰富的王朝生活精品、官方车品附件、保养套餐及车机流量等,可积分兑换或直接购买。
1、首先进入应用后会在页面顶部弹出“开启手机存储权限,使用完整功能”提示信息(下图红色箭头所指区域),用户点击这条提示信息同意授权即可

2、然后进入应用【我的】页面中点击 【实名认证】

3、接着使用手机号进入登录应用
4、登录成功后会检测到车主是否认证过,下图是没有认证的页面

5、接着点击上图左上角的返回键就会返回到应用【我的】页面中,此时就会出现【车主认证】渠道

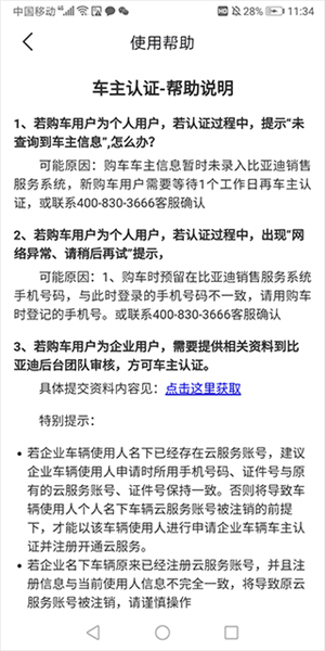
6、点击即可进入到认证页面中输入姓名和登记证件号码后点击【下一步】进行认证操作了(此页面应用不支持截屏),如果在认证时有任何疑问可点击该页面右上角的问号图标就会出现车主认证使用帮助说明页面,车主可自行阅读

登录比亚迪王朝app后就会弹出它俩的区别了,具体区别就是它俩以前是在原比亚迪汽车app中共同运营的,后来官方宣布它俩独立运营,账号的信息、积分等可以在独立运营的app中进行迁移。

再者这种升级也是为了更好的全新用户体验的,这样用户无论是购车、预约试驾、车主认证、车辆绑定控制等操作都可以做到精细化服务管理。
当然应用在其帮助文档中也给出了官方所阐述的区别,具体如下:
1、账号互通:如用户已有比亚迪汽车App的账号,可以使用该账号登录比亚迪王朝App和比亚迪海洋Appo
2、资产迁移:用户可以选择将积分、订单迁移至比亚迪王朝App或比亚迪海洋App。
3、远程控制:开通云服务后,用户在比亚迪王朝App和比亚迪海洋App中均可使用远程控制功能,控制王朝和海洋两个网络下的对应车辆。
4、钥匙授权:开通云服务后,用户在比亚迪王朝App和比亚迪海洋App中均可向其他用户授权王朝和海洋两个网络下对应车型的钥匙服务(云钥匙和NFC钥匙)和车辆位置。
v9.9.2:
优化丨优化了部分功能体验
优化丨修复了部分已知问题
v9.9.1:
新增丨方程豹推荐官体系,邀请好友购车解锁至高23项权益
优化丨优化车辆弱网/无网场景下的车控提示
优化丨优化了部分功能体验
v9.8.2: